How to Share Contacts from an iPhone with iOS 17's NameDrop Feature
Share your contact card with a touch
Introduction to iOS 17's NameDrop Feature for Contact Sharing
Let's dive into NameDrop, Apple's cool new feature that's changing the game for how we share contact info between Apple devices.
Picture this: Two strangers meet at a bustling conference, their eyes alight with the spark of potential collaboration. In an age where time is currency, they have mere seconds to exchange lifelines of communication. Enter NameDrop—swift, elegant, and simple.
Gone are the days of fumbling with paper cards or shouting email addresses over the din of a crowded room. NameDrop cuts through the noise, quite literally. It's the whisper of two devices acknowledging each other, a silent symphony of data exchange that speaks volumes about your technological savvy.
This isn't just about sharing contact information. It's about making a statement. It says, "I'm here, I'm relevant, and I'm ready to connect on a level that transcends the physical barriers between us."
Let's dive in and unlock the full potential of this feature.
Basic Requirements to Get Started
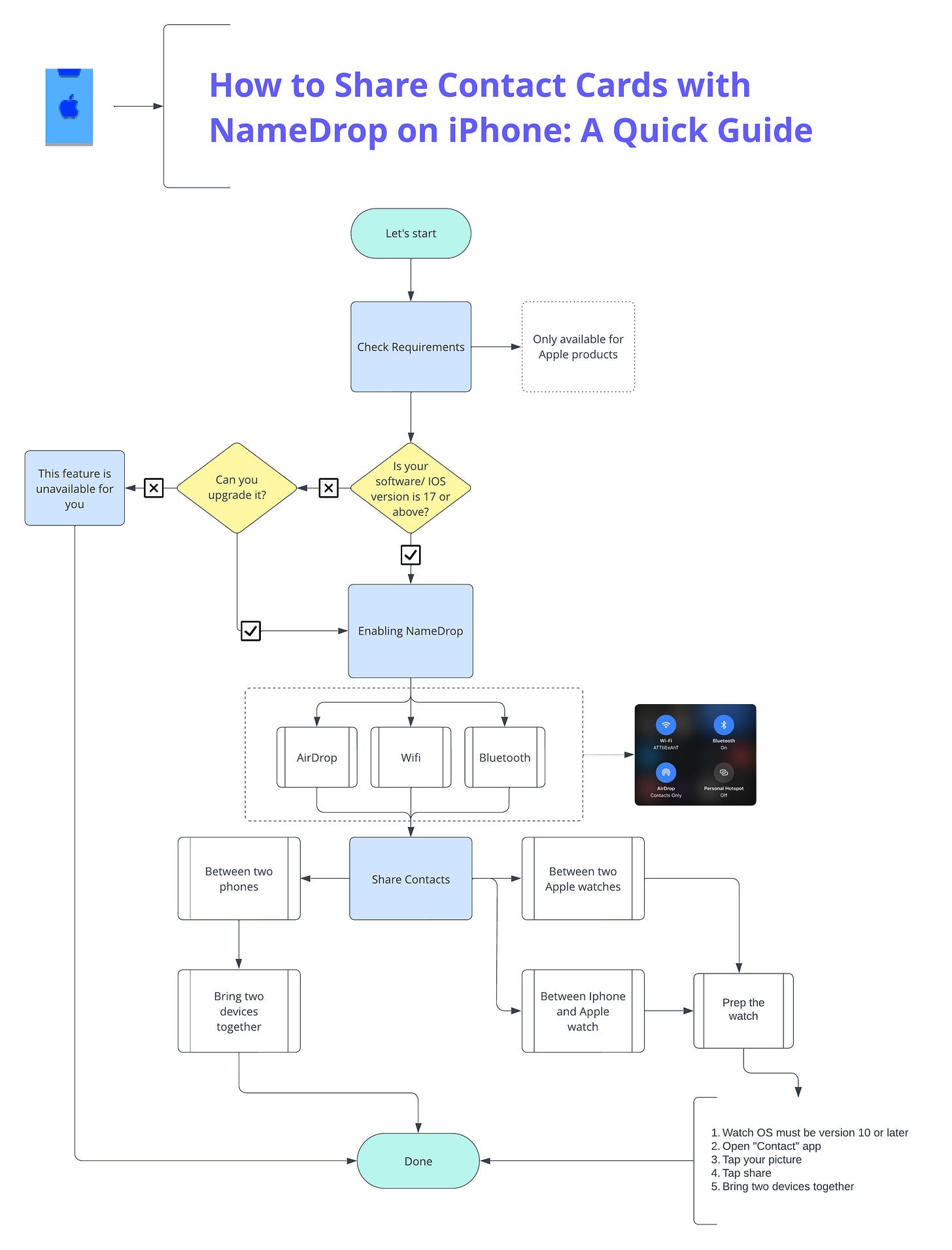
Before we jump into the nitty-gritty of using NameDrop, let's cover the basics. Here's what you'll need to get started:
An iPhone running iOS 17.1 or later
An Apple Watch Series 7, Apple Watch Ultra, or newer model running watchOS 10.1 or later
That's it! NameDrop is an exclusive iOS 17 feature, so you'll need to have the latest software updates installed on your devices.
One important note - NameDrop can only be used to share new contact information. It won't update an existing contact card, so keep that in mind if you're hoping to sync info between devices.
Step-by-Step Guide to Sharing Contacts with NameDrop
1. Check Your iOS Version
Before we dive into the NameDrop process, let's quickly make sure your iPhone is up to date.
Go to Settings > General > About
Look for the "Software Version" line
If you need to update, just follow the on-screen instructions. Your iPhone will download and install the latest iOS version, and you'll be good to go.
2. Enabling NameDrop and AirDrop Settings
Make sure the following features are enabled on your iPhone:
AirDrop
Wi-Fi
Bluetooth
These are essential for NameDrop to function properly.
3. Initiate Contact Sharing with NameDrop
NameDrop makes it a breeze to share contact information, and it works in a few different ways:
Sharing between two iPhones
Sharing between two Apple Watches
Sharing between iPhone and an Apple Watch
Sharing Contacts Between Two iPhones:
Bring the two iPhones close together, almost touching at the top.
Wait for the NameDrop interface to appear on both screens.
Choose the contact information you want to share.
Tap "Share" to send your contact card.
Steps to Share Contacts from the Apple Watches Contacts App:
Open the Contacts app on your Apple Watch.
Tap on your personal contact card.
Tap "Share."
Bring your Apple Watch close to the other person's Apple Watch.
Wait for the transfer to complete.
Share Contacts from the Apple Watch and iPhone:
Same setup as on the Apple watch.
Bring the iPhone over the top of the watch.
And, wait for the confirmation.
4. Complete the Transfer
Once the devices are in proximity and the sharing process is initiated:
Review the information you're about to share.
Confirm the sharing on both devices.
Wait for the transfer to complete.
5. Turn off NameDrop
For personal reason, you would like to turn off this feature:
Go to Settings > General
Search for “AirDrop”
Turn of “Bring Devices Together.”
Troubleshooting Tips
If you're having trouble using NameDrop, try these solutions:
Ensure both devices are running iOS 17 or watchOS 10 or later.
Check that AirDrop, Wi-Fi, and Bluetooth are enabled on both devices.
Make sure both devices are unlocked when attempting to share.
If sharing isn't working, try restarting both devices and attempt the process again.
Security and Privacy Considerations with NameDrop
First off, NameDrop won't work unless your iPhone is unlocked. So someone can't just grab your phone and start sending out your contact info without your knowledge. You'll need to authenticate with Face ID, Touch ID, or your passcode before anything gets shared.
Additionally, the NameDrop process requires explicit confirmation on both devices. When you hold your iPhone near another one, you'll see a full-screen view showing exactly what information is about to be shared. You can then choose to proceed with the share or decline it altogether.
The only potential downside is that NameDrop is limited to sharing your "Me" contact card - the one you've designated as your own personal info in the Contacts app. It won't let you share other people's contact details without their consent.
But really, that's a good thing. NameDrop is all about making contact sharing simple and secure, not facilitating the unintended distribution of other people's private information.
Conclusion: The Convenience and Efficiency of NameDrop for Contact Sharing
Give it a try the next time you need to swap contact details, and experience the convenience for yourself. NameDrop is sure to become an essential part of your iOS workflow.




